Course search

Contents

“Advance course search” is a plugin that makes course search more flexible, fast, case-insensitive and can sort results by relevance. The plugin
also, has the capability to search into course attachments(course overview files and summary files). It gives a more powerful way of searching
into courses via features like results caching, sorting with different aspects, spelling correction(Did you mean?) feature, fuzzy search
(alternate form of words).

Prerequisite

Java 5 or higher (a.k.a. 1.5.x), PHP 5.1.4 or higher.

Testing with ping to solr

1. Advance Course can be found under:-

Administration->course->Course search settings

2. Give the solr configuration options here:-

Solr Host:- localhost or 127.0.0.1 Solr Port:- 8983 (Default port for Solr ) Solr path :- /solr (Configuration directory for solr)

3. Click on “Check Solr instance Setting”. if it Shows ping successful(with a success image). Now click save changes.

4. Now click on “Index courses” to index all the courses. After successful indexing. It will come up with a successful image.

5. Click on “Optimize” to optimize the existing indexes And improve solr performance.

To configure navigation with the course search page go to Site administration -> Front page -> Front page settings.

Features

  • works consistently on different DB engines and different content languages(Nonlatin languages support)
  • Search results with relevance( Score )
  • Case insensitive search capability
  • Searchable Document Formats
 * Hyper Text Markup Language
 * XML and derived formats
 * Microsoft Office document formats
 * Open Document Format
 * Portable Document Format 
 * Rich Text Format
 * Compression and packaging formats [See Rebuilding Solr Cell]
 * Text formats
  • Autocomplete ( autosuggest with non-latin languages too )
  • Very fast than existing course search implementation.
  • Spell Checking capability ( Did you mean ?)
  • Keyword Matching (Searching within the specific field)
   Example :- "summary:Getting started with python" searches for the "Getting started with python" in summary field of courses.
  • Proximity Search
   Example :- "lms perth"~4 Search for "lms perth" within 4 words from each other.
  • Wildcard Search
  • Fuzzy search support (the Alternate form of words )
  • Filtering results by startdate (Range queries)
  • Pagination & sorting results by relevance, startdate, shortname.

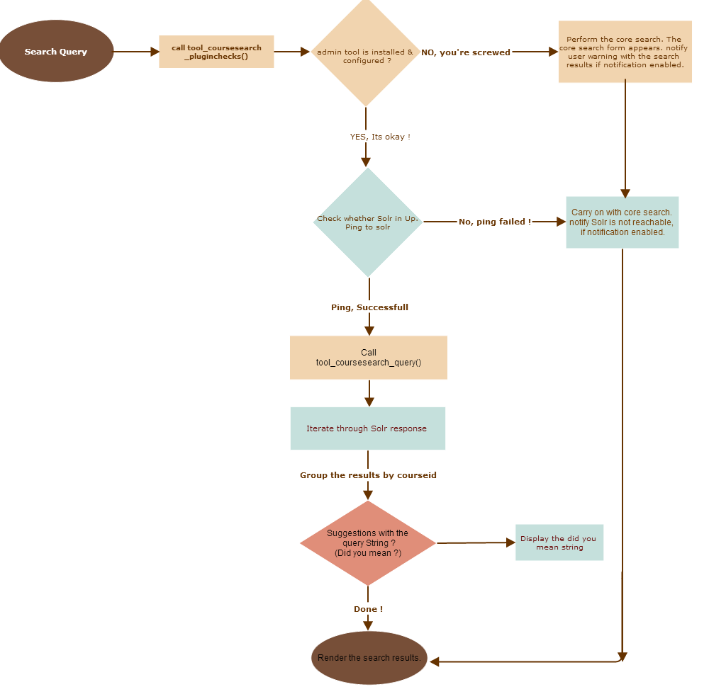
How does it work?

  • Flow diagram

 

Can’t find your answer?

Our support team is here to help you with any questions you may have.

Contact Support Team